runus9-3 独孤九剑AI量化引擎
前言:
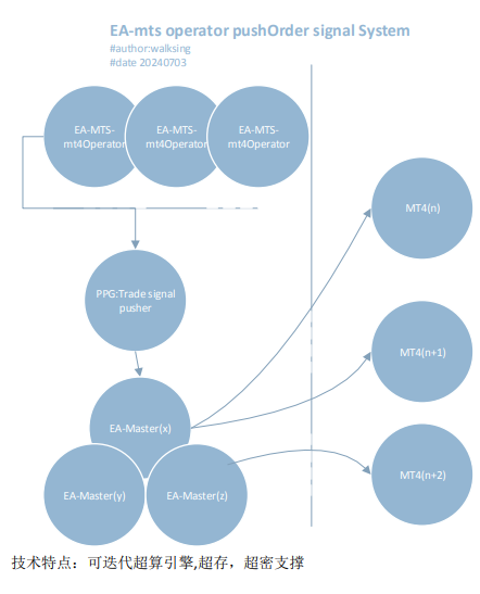
已经实现受控端可进行信号复制交易,受控端;客户端/主控端均支持人工操作一键开仓/平仓功能:基于洛数超算超密令牌ECToken认证
基于
独孤九剑:以无着胜有着;依靠太极之阴阳混沌原理,以概率追踪微趋势交易为核心。
本EA 基于概率追逐微趋势交易;单单有三层保护止损,系统级保护,EA 二级自动跟踪保护。智能分仓概念,部分AI智能转向判断;对大资金有智能分页开单;EA自动震荡休眠,震荡期仅开启EA二级止损止盈,与单边行情智能EA唤醒,唤醒后智能开启一级微止损盈,
如果上俩步EA暂停/被经纪商原因暂停;则EA会被系统级止损/盈保护。
#author:walksing
#cdate:2024-08-27
#last:2025-11-02
#v1.3.0
目录
背景介绍:
EA:Expert Advisor 专家顾问系统
MTS: 保护MT4/MT5 EA/VME超算引擎/信号复制分布式等统一操作系统
MT4:国际外汇标准交易软件 市场占有率90%
MT5:国际外汇升级版交易软件 市场占有率:60%
Broker:外汇经纪商(即海外运用平台,类似国内券商)
交易策略:无交割,市商交易,外汇保证金 1:100,1:500,1:1000,1:2000
通过买卖合约赚取差价,以小博大,支持很小的钱投入实战;既能博取大收益,又容易爆仓
本项目历时:2010-2025;15年研发完成。
主控:MT4 MTOperator(n)
受控:MT4/mt5 MTClient(n)
已经实现受控端可进行信号复制交易,受控端;客户端/主控端均支持人工操作一键开仓/平仓功能:基于洛数超算超密令牌ECToken认证
基于
独孤九剑:以无着胜有着;依靠太极之阴阳混沌原理,以概率追踪微趋势交易为核心。
本EA 基于概率追逐微趋势交易;单单有三层保护止损,系统级保护,EA 二级自动跟踪保护。智能分仓概念,部分AI智能转向判断;对大资金有智能分页开单;EA自动震荡休眠,震荡期仅开启EA二级止损止盈,与单边行情智能EA唤醒,唤醒后智能开启一级微止损盈,
如果上俩步EA暂停/被经纪商原因暂停;则EA会被系统级止损/盈保护。
EA优势:
1) 自研runus七线布林带趋势指标(周易动能学) 主图指标
2) 自研 A/V 加速/均速 定向指标 附图合并指标
3) 自研 一键开仓/平仓面板 开仓MT4/MT5自带 开仓后强制设最大止损/盈,智能指令同步客户端
4) 主控端:遇到把握大的强趋势可暂停EA,让利润奔跑,重新激活 一键平仓(含客户端)
5) 自研runus9-3 主控端::核心算法
a) AI信号兵0.01手开仓随机 ,信号兵获利/亏损 获利正向,亏损反向大多数如是,但在强bull/bear下会有存在概率反向 ,即亏损正向,获利反向。表现在行情上是主力深度回调,而不是做反手。
b) AI智能定向 根据信号兵判断市场方向 主力一团跟进下单
c) 主力一团获利,主力二团跟进加仓 以上b),c)仓位随机分配 不超过总资金2%
d) 等待时机平仓止损/止盈 出局
e) AI智能巡航风控(周期 单元时间片最大T=16分钟到强平 ,发生条件在EA处于唤醒状态)
如果开仓条件正确:单位T时间片应该容易获利;不然,开仓时机不对;既然开仓时机不对,要么小亏,小赚;到达单元时间片T结束,系统强制平仓
注:这里避免持仓过长导致盈利变亏损,小亏变大亏。
f) AI单元周期计数器:智能记录当前胜率
如果胜率过低,适当休眠,并降低仓位,说明当前行情并不适合开仓,等待新的行情;直到有获利,逐渐加大仓位;但总仓位控制在限定资金1-2%/T,且随机。
g) 在bull牛市多头市场 ,在重要支撑位,加大仓位向多头方向攻击前行
h) 在bear熊市空头市场,在重要阻力位,加大仓位向空头方向攻击前行
i) 在bull牛市多头市场,在极度拉升高处,适度做反手空仓博空下跌
j) 在bear熊市空头市场,在极度做空低处,适当做反手多仓博反弹
k) EA止损/止盈 动态计算不同行情应对不同策略,总原则,小止损;大赚止盈,因地制宜。
l) 如果在一个T ,EA巡航发现信号兵已经止损/止盈身亡;EA将会平仓主力团;并重新 开信号兵 进入a) 继续下个周期T操作。
m) 到凌晨3.40后EA强制清仓关闭,不过夜 ;第二日凌晨:06:00准时开启
6) 客户端受控端能力:
a) 因地制宜设杠杆参数:跟进自己账号资产配置适度参数可动态调整杠杆,按比例运算
b) 可选择是否复制主控端人工单 (谨慎操作)默认复制
c) 可动态填入止损/止盈参数:谨慎操作
遇到大单边(服务器盘手/有可能暂停服务器主控端,关闭指令发射机,客户端:如果设定的止损盈过小,会出现过早单子止损/止盈出局,后边会出现无信号状态;即失去让盈利奔跑的机会)
d) 面板功能:
开仓 自动止损/止盈 仅限自身
一键平仓 平多/平空 仅限自身
唤醒/休眠 被服务器遥控
可迭代超算详参官网:https://www.dohbon.com 必应搜索:道和邦
一 信号复制交易

技术特点:可迭代超算引擎,超存,超密支撑
二 实战行情测试
实战测试0:EA全自动
测试日 :2024-08-27 ;方框为优化改进后EA跑的利润+9%

实战测试1 ::VTmarkes 500倍杠杆
10万->3000 万 测试(EA辅助+人工加仓趋势 混合模式)时间:2025-10-28 --- 2025-11-02

账号:910843755
经纪商:VT markets
起始资金:100万
目前资金:2512万
胜率:短线45% 长线:44% (市场:30%)
盈利比:1.41 (大于1 才能赚钱)
最大亏损(回撤):48.78% (这里统计了手工单,不具有参考价值)
方式:AI辅助+人工加仓
实战测试2 ::ICmarkets 1000倍杠杆

(注:末端平滑曲线均为EA接管全自动交易)
账号:910850005
起始资金:10万
目前资金:3010万
(目前该账号被封,主因交易量太大超过平台限制,正在申请解封)
胜率:短线:53.43%,长线:41.98% (市场:30%)
回撤:12.16%
盈利比:2.27
方式:AI辅助+人工加仓
注:以上俩账号测试都是跑的相同EA:runus9-3 相同策略;唯一差别在人为操作俩个平台手工控仓有时间差,杠杆差,杠杆差有的被打止损,有的没有。
可以看到部分走势趋同。就算在同一时刻,同样策略同样的平台部署;会出现某一时刻,一个在做多,一个在做空的场景;这个事实说明,我们的策略是基于随机概率进行交易;但自身有纠错功能,我们决战的不是一城一池的胜利;而是通过系统交易,系统风控稳定复利去对抗系统风险。
三 历史回测
2025-01-01 --- 2025-06-01

起始资金:1万
期末资金:7.8546亿
时间:20150101-20250601
胜率: 65.2%,(市场:30%)
回撤:7.29%
盈利比:2.96
方式:EA全自动仿真数据H1
四 EA效果图
4.1 日线runus7线布林带

自日线周期可清晰看懂多头周期
a) 强势拉升站稳布林带上白线(股价站稳5日线,比如涨停板)
b) 相对强势:回撤到上黄线为多头第2支撑可做多
c) 多头最后防守线:上虚线(上白银线) 破了博空;站稳看多
d) 空头假突破 破中蓝线(当下场景)拐头向上,实质是触发到日线下轨道下虚线(下白银线在牛市通常是支撑,熊市通常是卖空点)
e) 空头市场根据以上策略反向
可以根据以上策略做简单的人工交易操盘策略 以上通常与EA交互辅助进行实战。
4.2 H4小时趋势线

右上角为EA
附图为A/V EA方向指标线
4.1指标同样适配 H4
唯一差别周期越小;指标接近失真;实质上放大了容错性,随机性。
4.3 H1小时周期 2025上半年大数据仿真测试收益走势

------------(完)----------------------

iSBS可迭代超级商城